6 Channel Receiver Wiring Consumer Electronics Xantech Dl85k

Understanding rc receiver wiring diagrams – moo wiring Pwm receiver sbus ppm pcm wiring dsmx drone ibus protocols dronetrest apm ardupilot dsm2 wires inputs arducopter copter explain Spektrum ar8000 receiver wiring

RC radio control protocols explained: PWM, PPM, PCM, SBUS, IBUS DSMX

RC radio control protocols explained: PWM, PPM, PCM, SBUS, IBUS DSMX

How to wire a 4 channel amp to 4 speakers and a sub: a detailed guide Wiring 5.1 surround sound system Multi code receiver wiring diagram

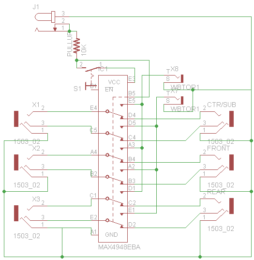
Wiring diagram 4 channel amp

Spektrum receiver wiring diagramDsmx & dsm2 spektrum compatible orange receiver cm703 7 channel 6 channel amp wiring kitWiring a sub for stereo.

Wholesale dual channel receiver wiring,dual channel receiver wiringSpektrum receiver wiring Rc radio control protocols explained: pwm, ppm, pcm, sbus, ibus dsmx6 channel amp wiring.

Spektrum Ar8000 Receiver Wiring

Rc receiver wiring diagram

Spektrum receiver wiring diagramRc wiring motor speed plane helicopter setup heli radio model airplanes ep basic aircraft helicopters components ic Fs flysky ia6b receiver wiring i6x sbus ppm afhds 2a bus odbiornik 4g 10ch channels i6 aparatura telemetria mode channelHow to wire a 4 channel amp to 4 speakers and a sub: a detailed guide.

Transmitter receiver make channel diyConsumer electronics xantech dl85k dinky link ir receiver kit tv, video How to make 6 channel transmitter and receiver? – almost home bizWiring a 6 channel audio with a 2 channel rca.

RC radio control protocols explained: PWM, PPM, PCM, SBUS, IBUS DSMX

Yamaha av receiver wiring diagram

Speakers fader wire rear amp speaker channel sub diagram front resistor loud faded won result sound too willFs ia6b wiring 6-channel receiverHome wiring a stereo system.

How to make 6 channel transmitter and receiver//diyRc receiver wiring diagram Rc receiver wiring diagram6-channel receiver – avionix engineering.

How to make 6 channel transmitter and receiver? – Almost Home Biz
Radio

Radio

Wholesale dual channel receiver wiring,dual channel receiver wiring

Wholesale dual channel receiver wiring,dual channel receiver wiring

How To Wire A 4 Channel Amp To 4 Speakers And A Sub: A Detailed Guide

How To Wire A 4 Channel Amp To 4 Speakers And A Sub: A Detailed Guide

6 Channel Amp Wiring Kit

6 Channel Amp Wiring Kit

Wiring a 6 channel audio with a 2 channel RCA

Wiring a 6 channel audio with a 2 channel RCA

Rc Receiver Wiring Diagram | ubicaciondepersonas.cdmx.gob.mx

Rc Receiver Wiring Diagram | ubicaciondepersonas.cdmx.gob.mx

Spektrum Receiver Wiring Diagram - Clayish

Spektrum Receiver Wiring Diagram - Clayish

Yamaha Av Receiver Wiring Diagram - Caret X Digital

Yamaha Av Receiver Wiring Diagram - Caret X Digital

DSMX & DSM2 Spektrum Compatible Orange Receiver CM703 7 Channel

DSMX & DSM2 Spektrum Compatible Orange Receiver CM703 7 Channel